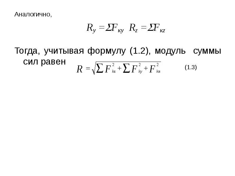
Модуль равен модулю формула