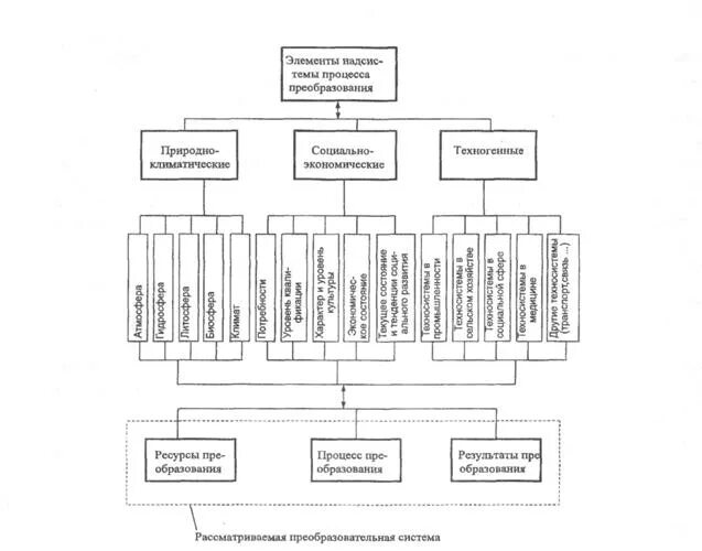
Моделирование процессов в техносфере