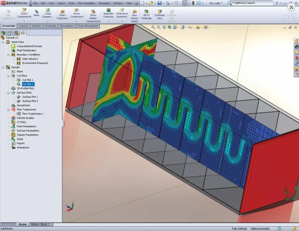
Моделирование и симуляция