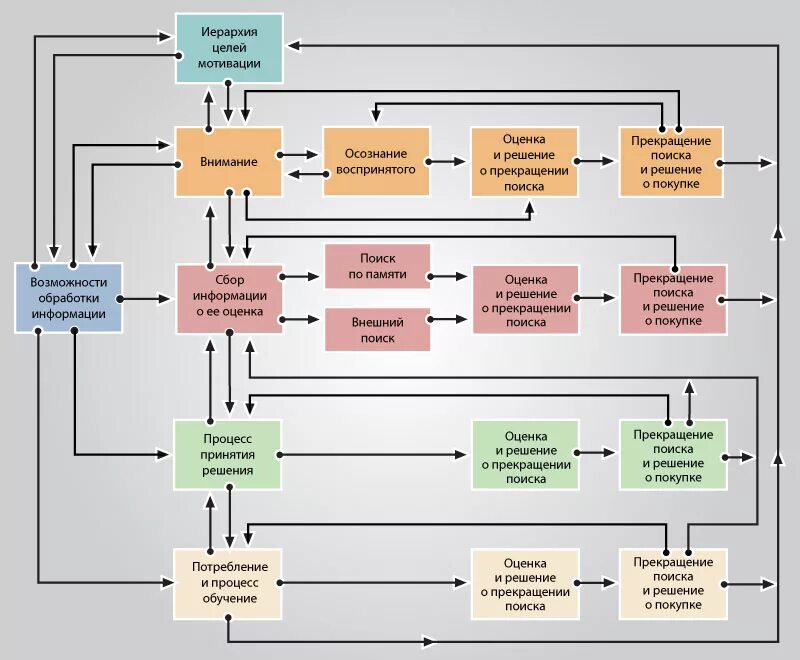
Модели процессов обработки информации