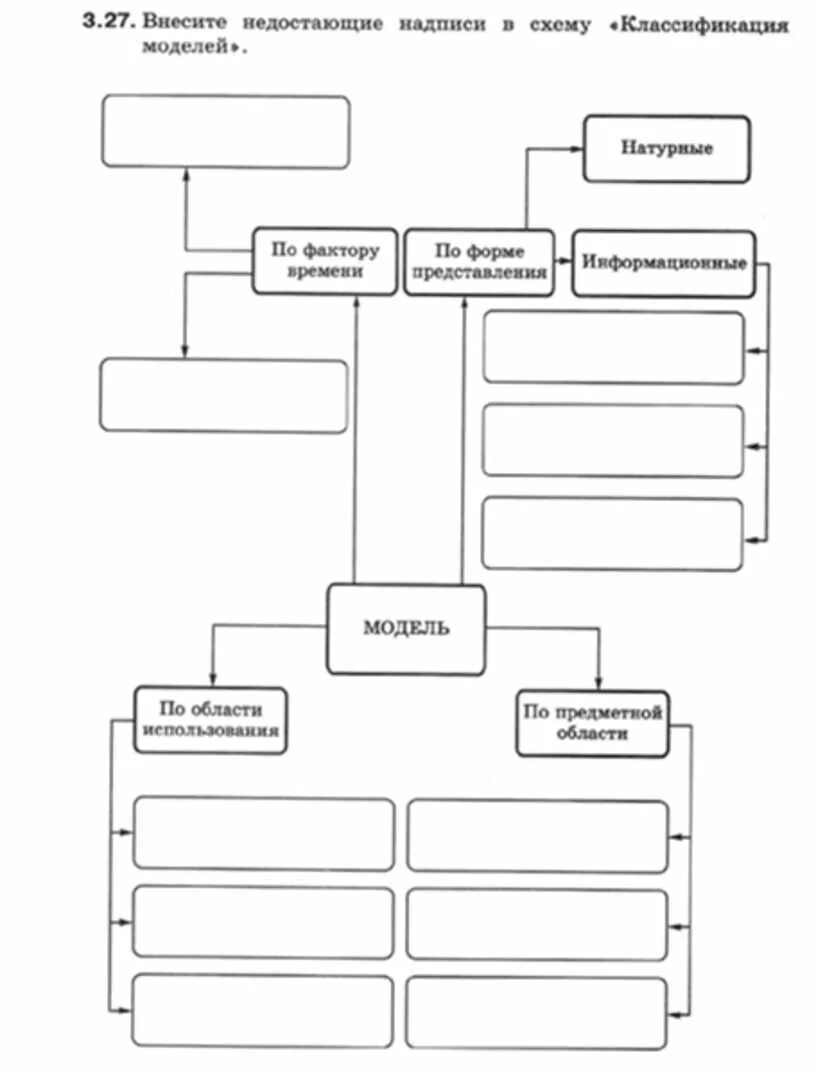
Модели и моделирование схема