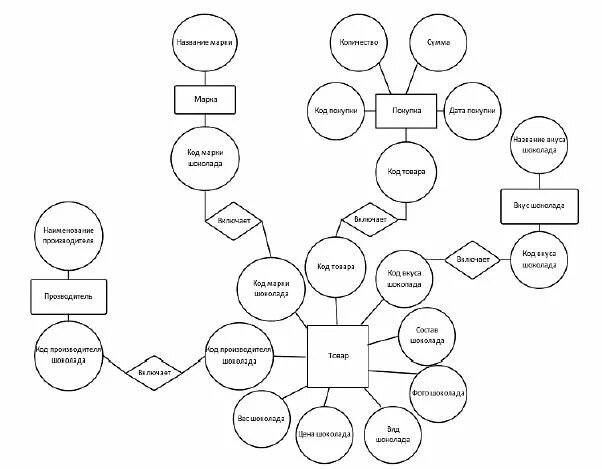
Модель уровня сущностей