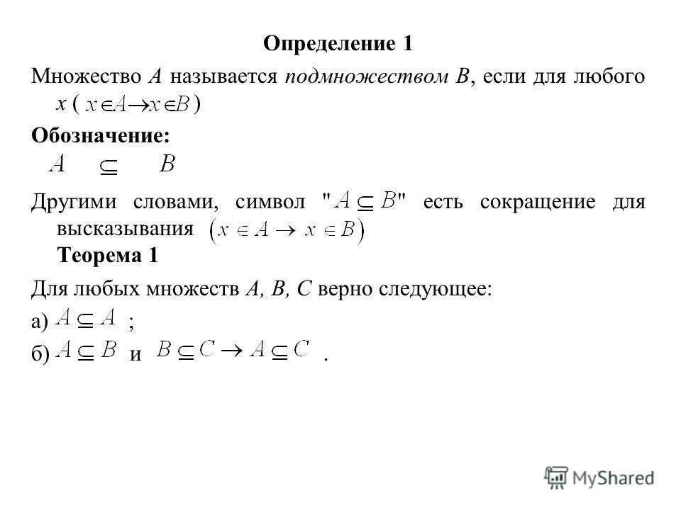
Множества основные определения