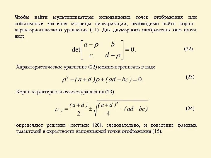
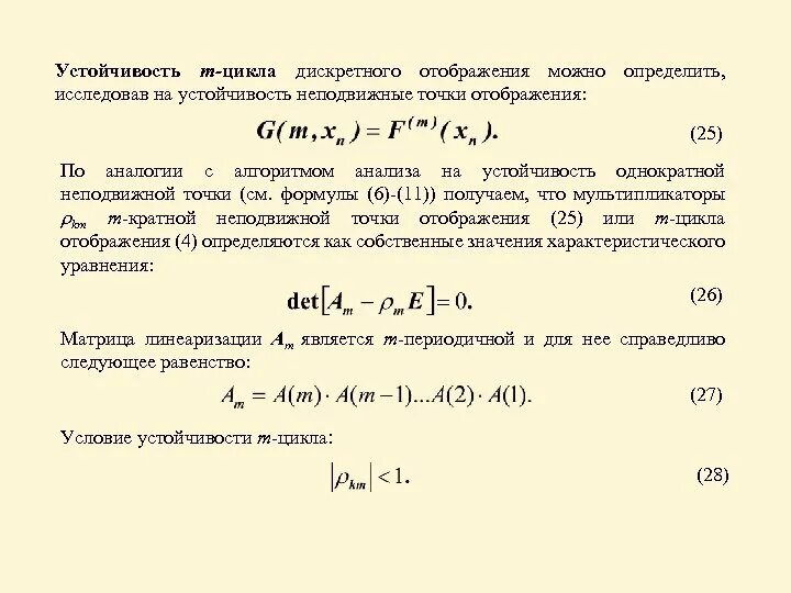
Минимальное отображение