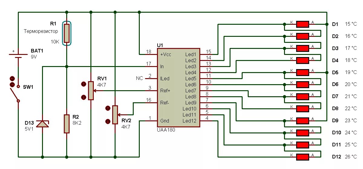
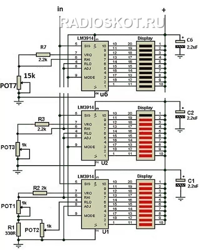
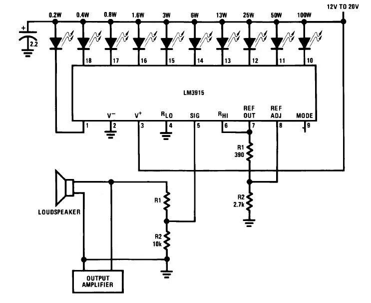
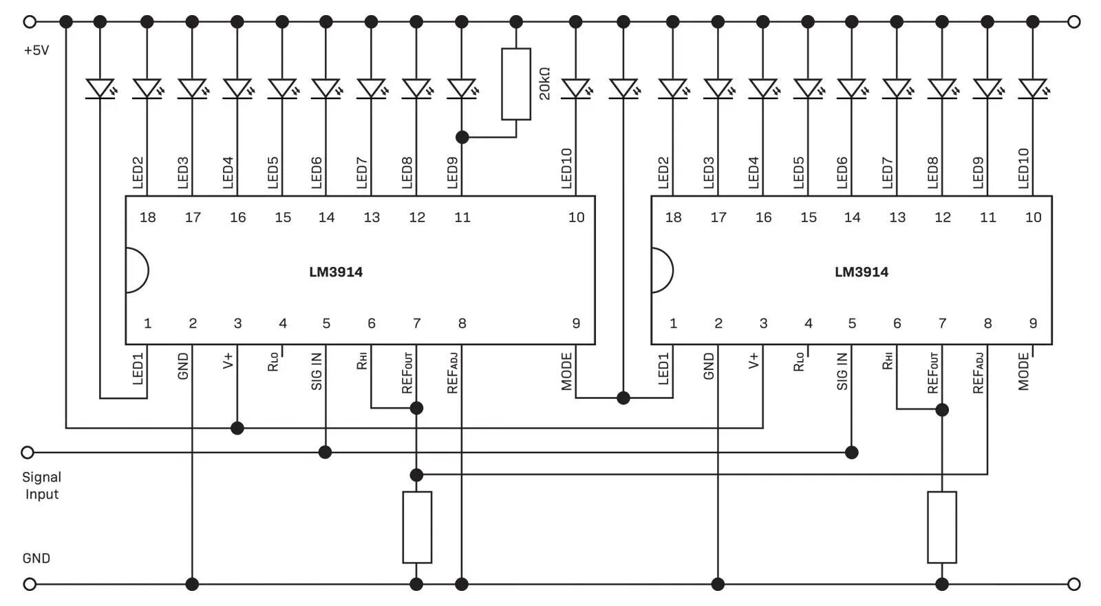
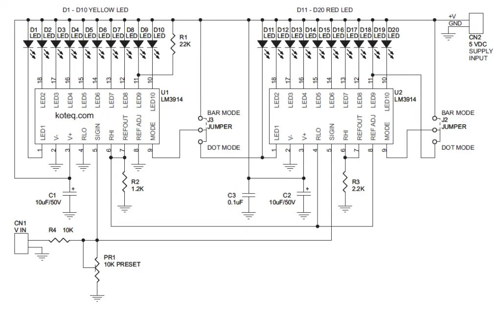
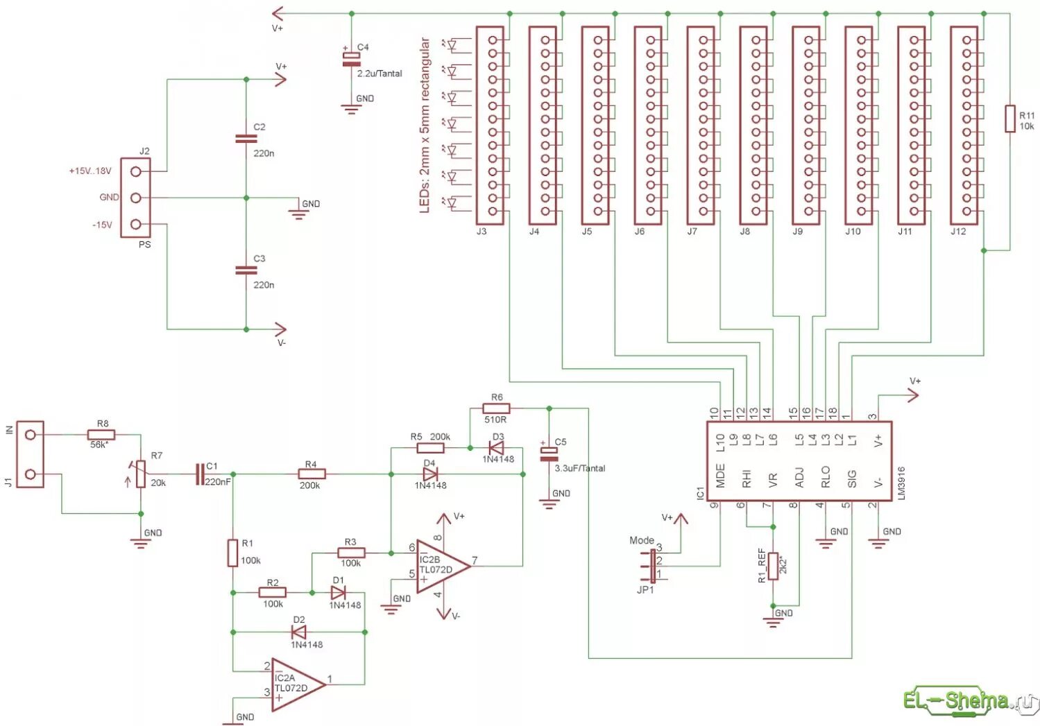
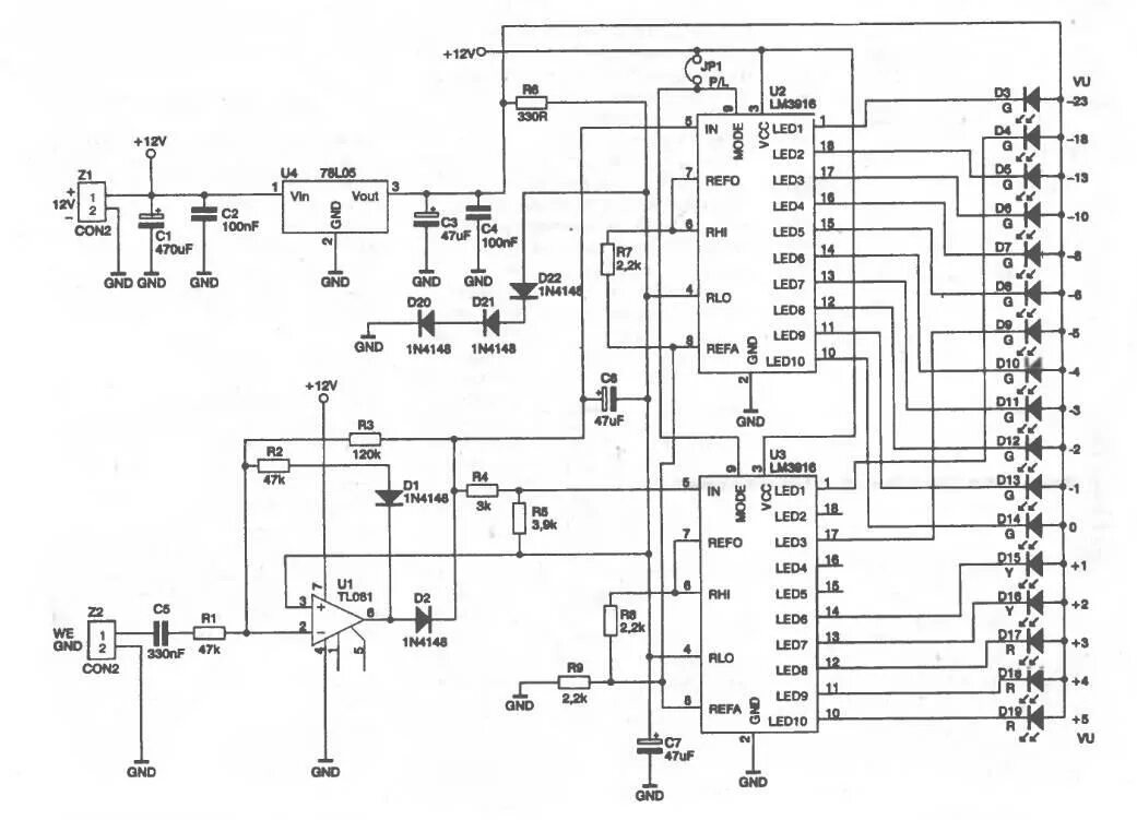
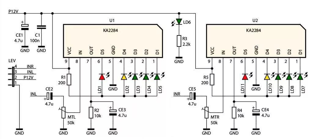
Микросхемы индикатора уровня