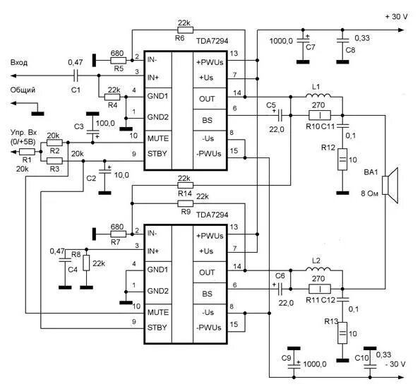
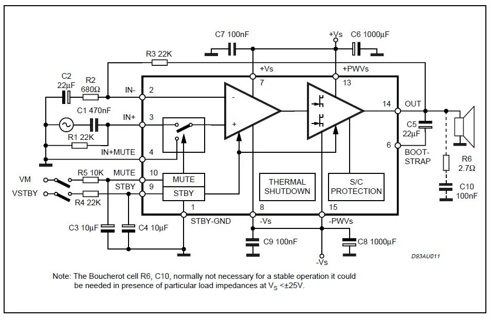
Микросхема tda7294