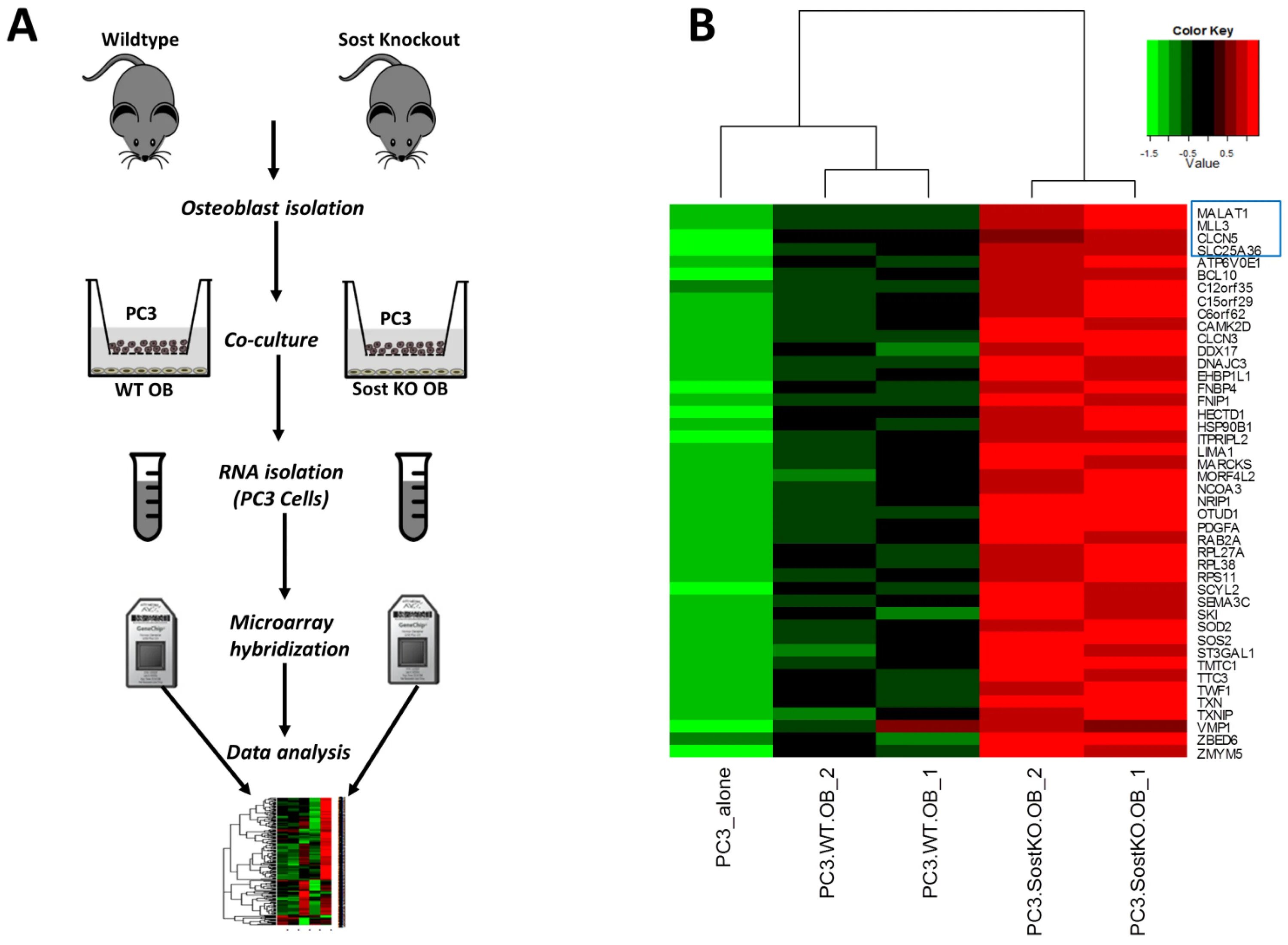
Microarray patch