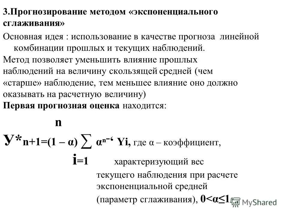
Методы прогнозирования сглаживание