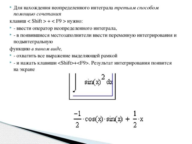
Методы нахождения неопределенного интеграла