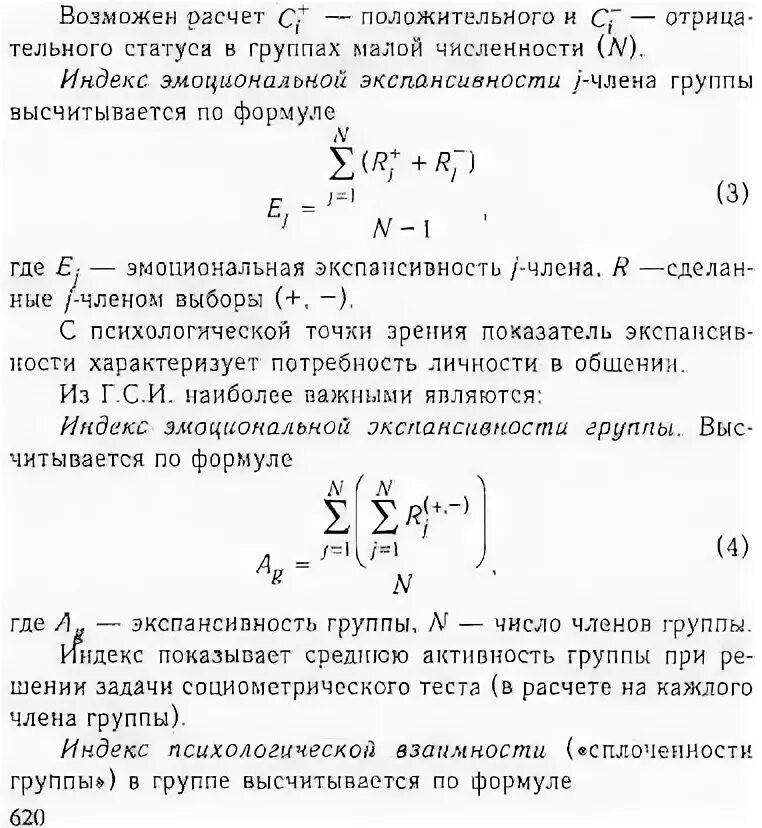
Методика определение индекса групповой сплоченности