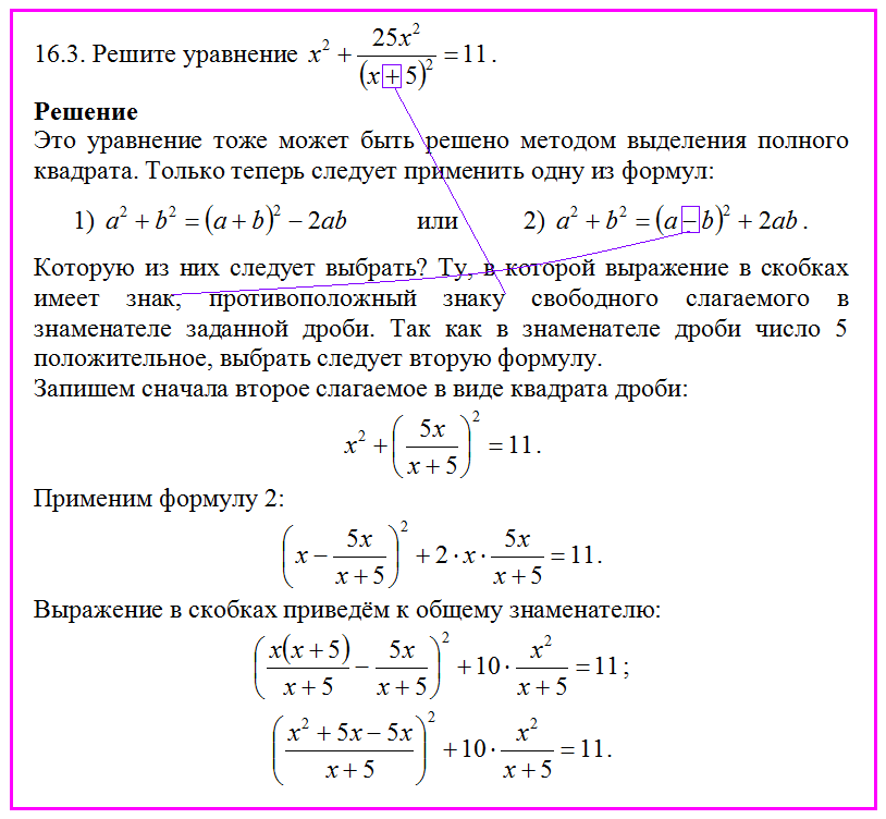
Метод выделения максимальной степени