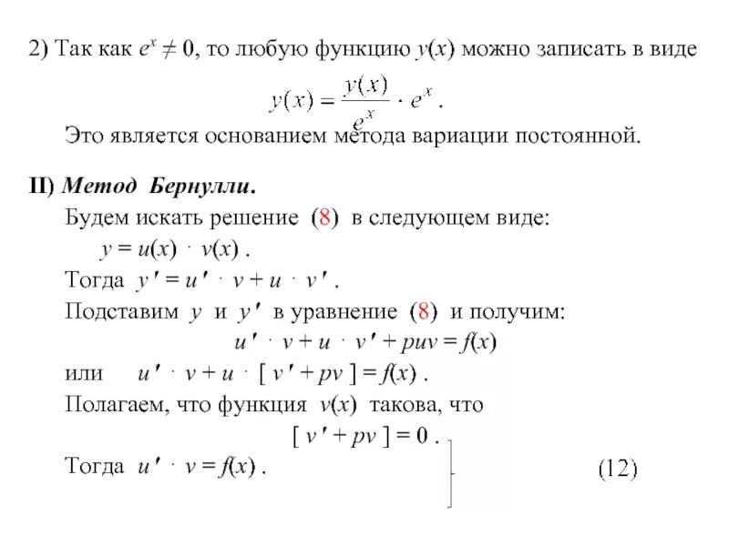
Метод вариации лагранжа