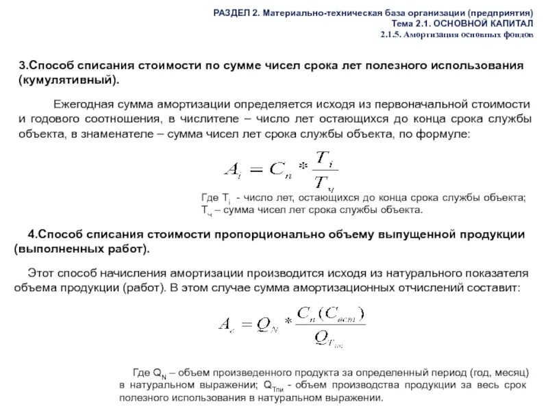
Метод суммы чисел срока полезного использования