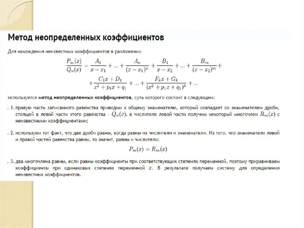
Метод разложения коэффициентов