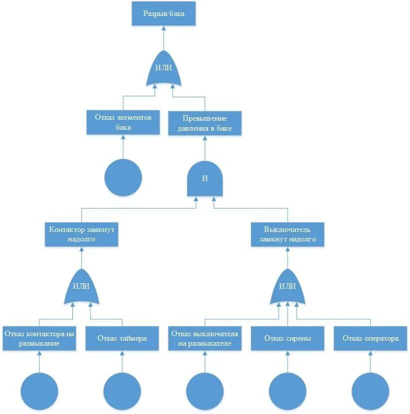
Метод представляет собой сочетание дерева отказов