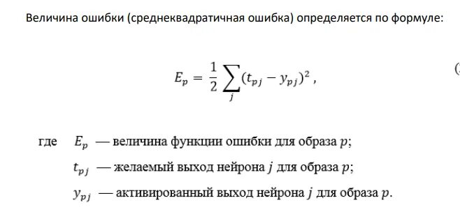
Метод обучения обратного распространения ошибки