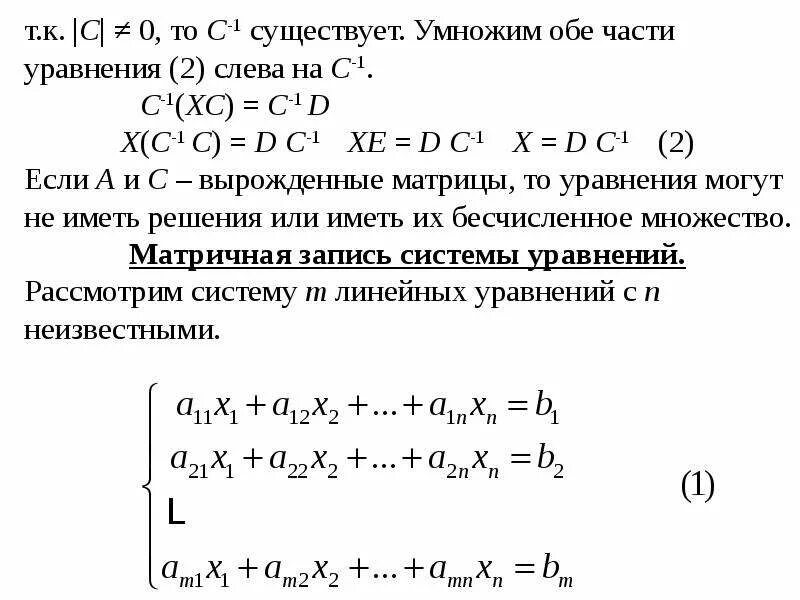
Метод домножения система уравнений