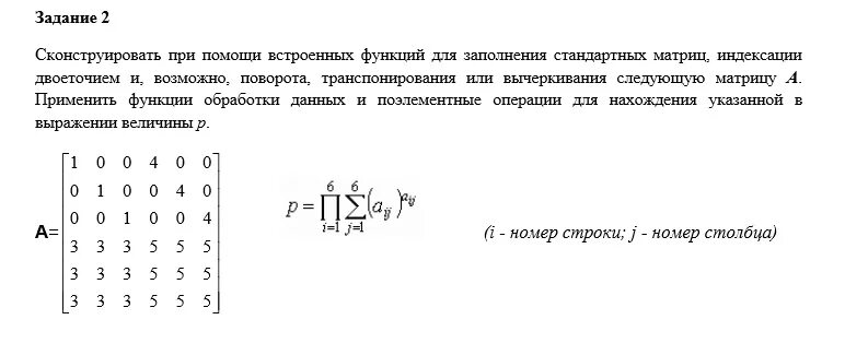
Матрица задания это определение