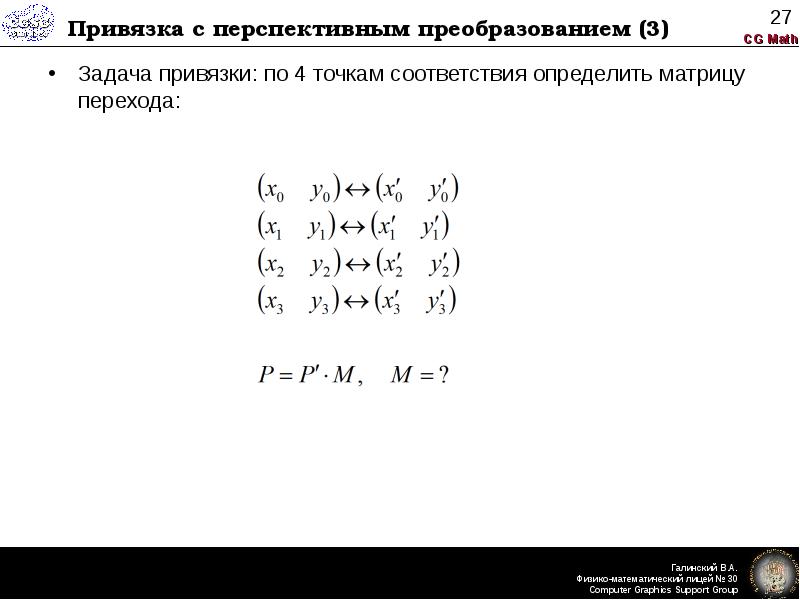
Матрица положительно определена