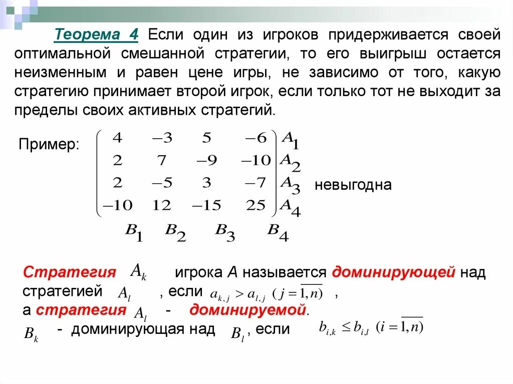
Матрица оптимальных стратегий