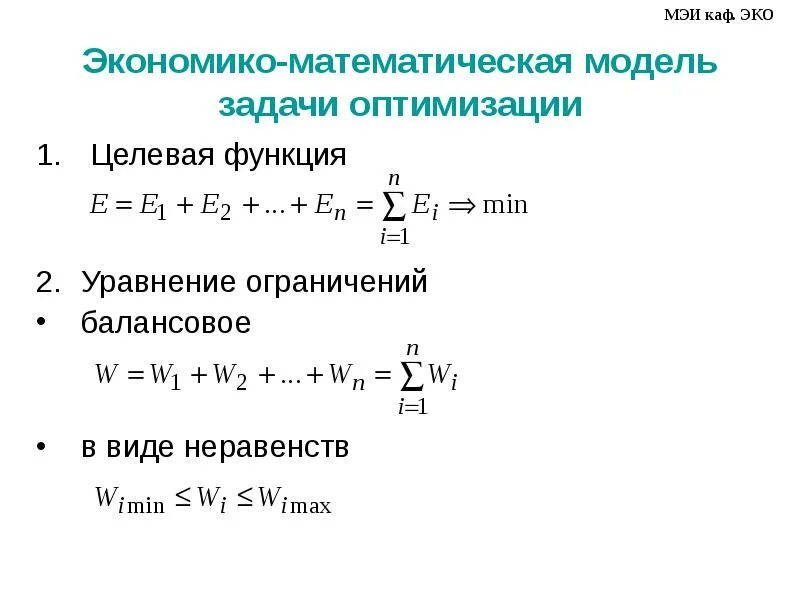
Математическое решение задачи оптимизации