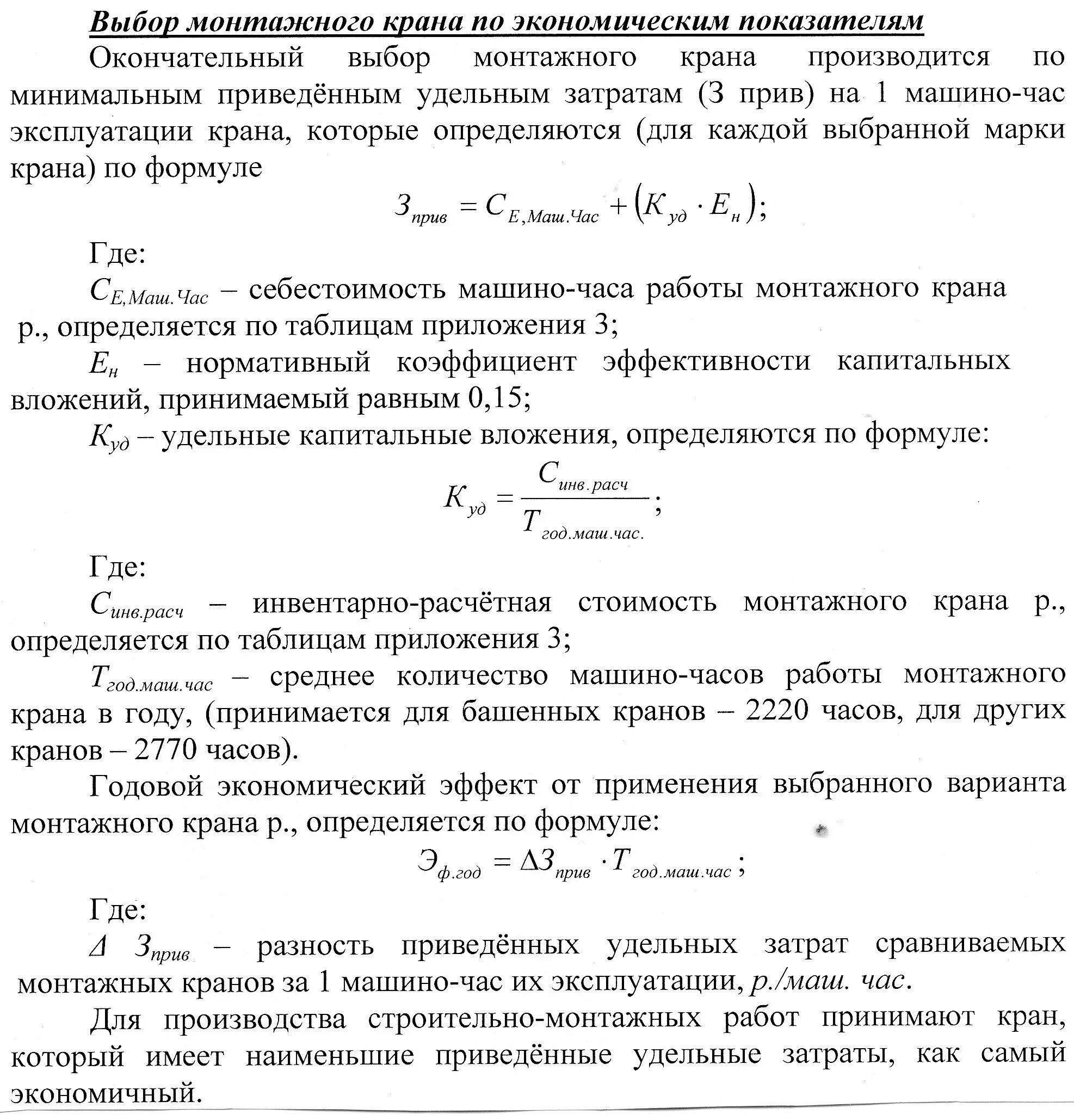
Машино часы как посчитать