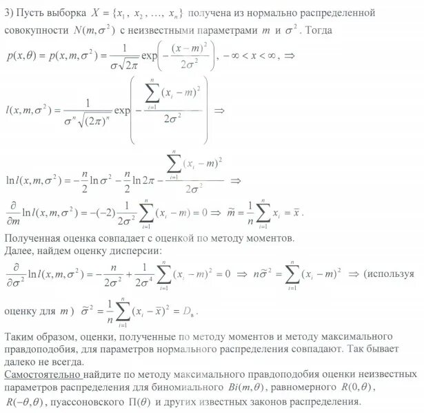
Максимальное правдоподобие нормального распределения