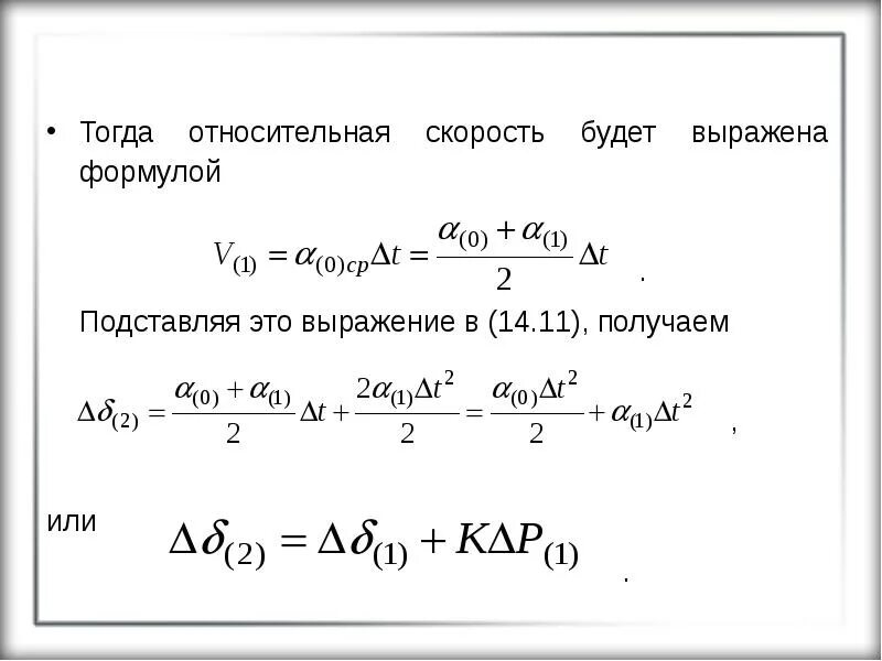
Максимальная относительная скорость