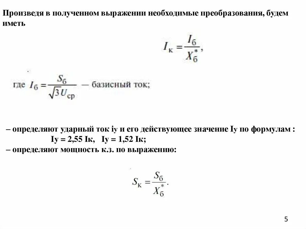
Максимальная мощность при коротком замыкании