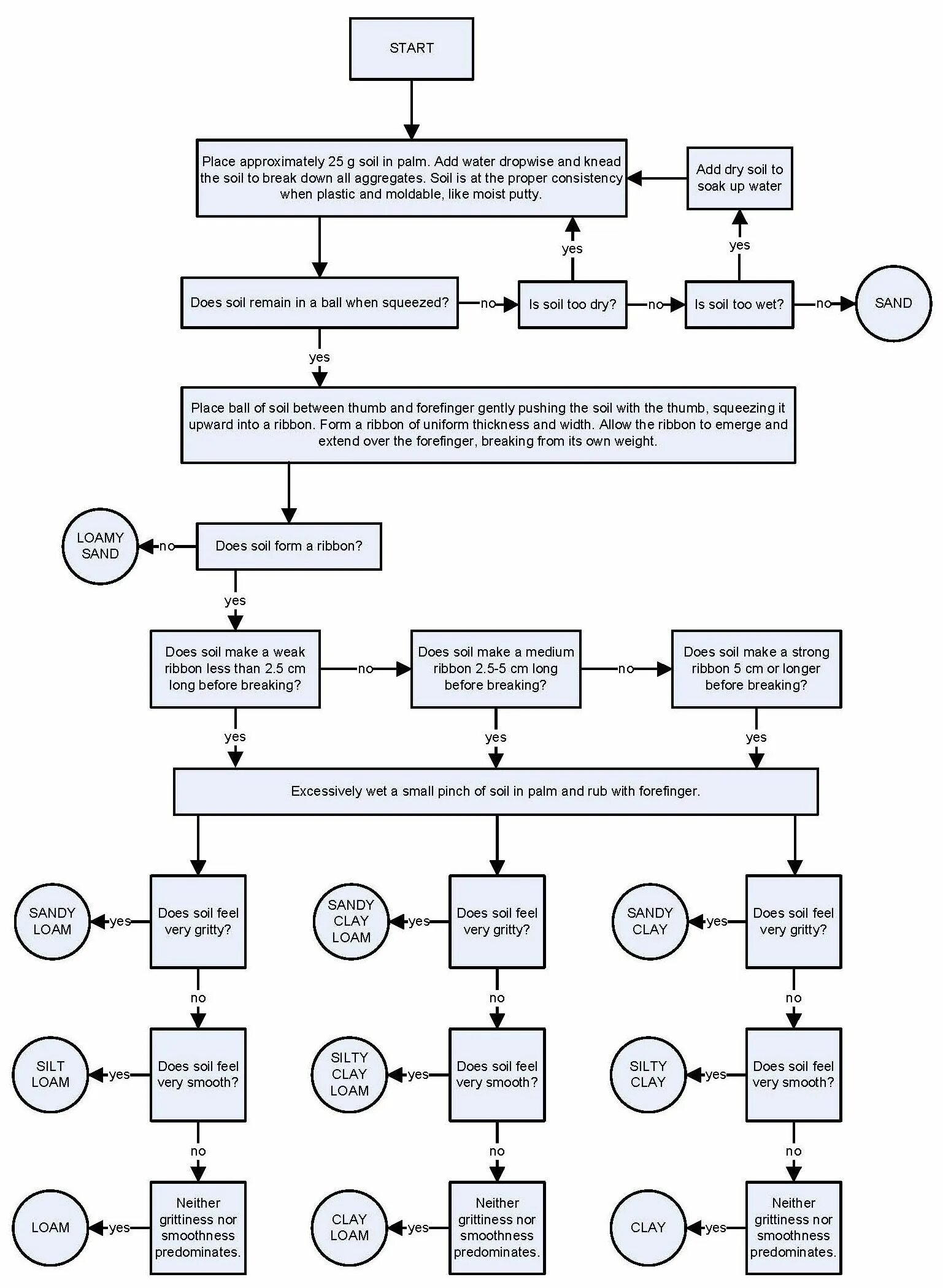
Make before break