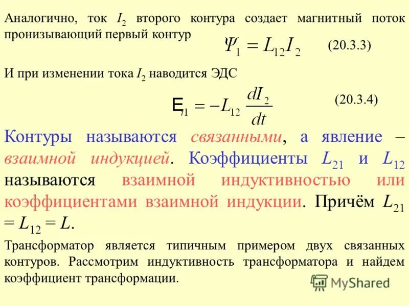
Магнитный поток трансформатора формула