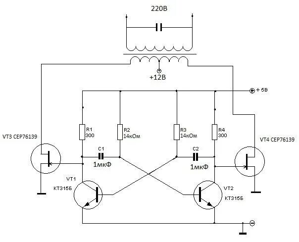
Лучший преобразователь 12 220