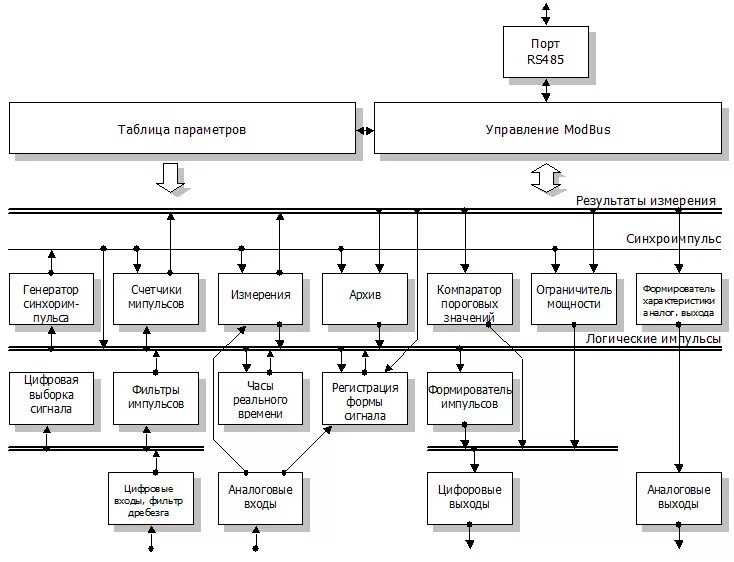
Логическая структура управления