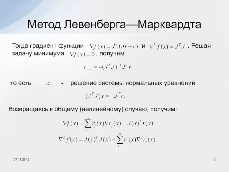
Линии уровня функции градиент функции