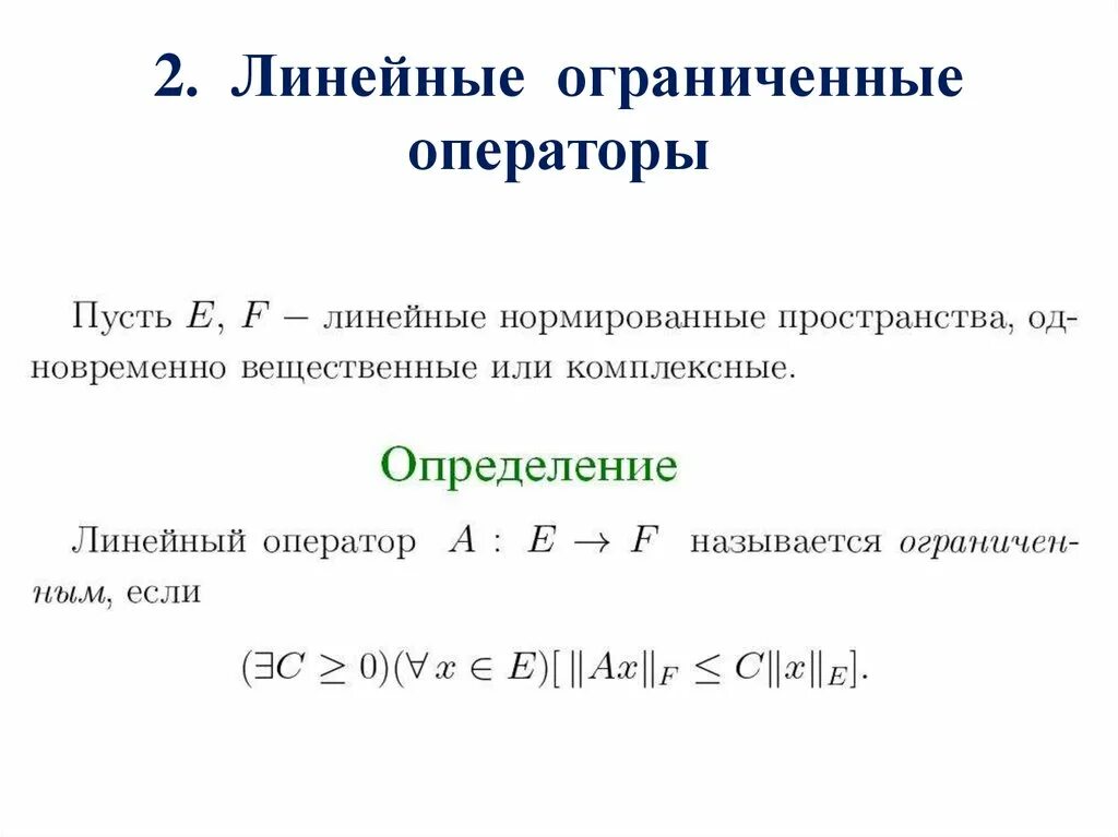
Линейными операторами являются