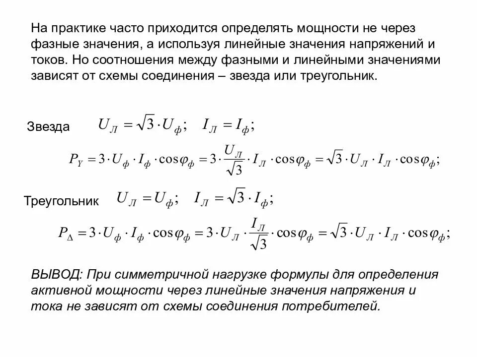
Линейные напряжения нагрузки