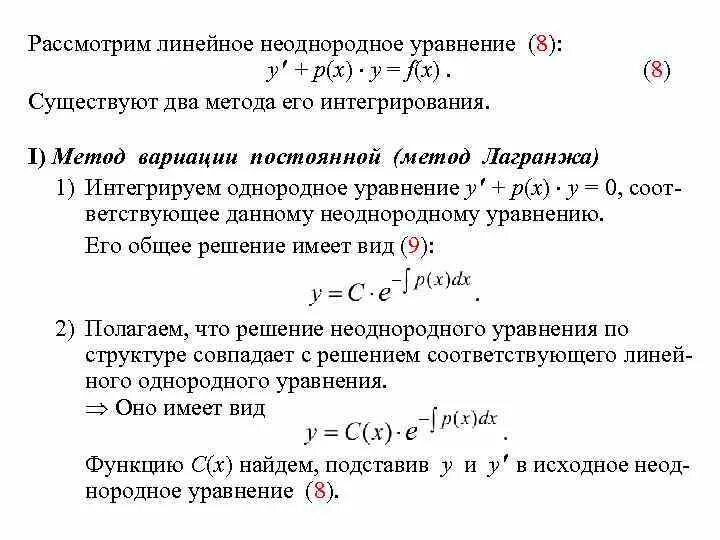
Линейные дифференциальные уравнения метод вариации постоянных