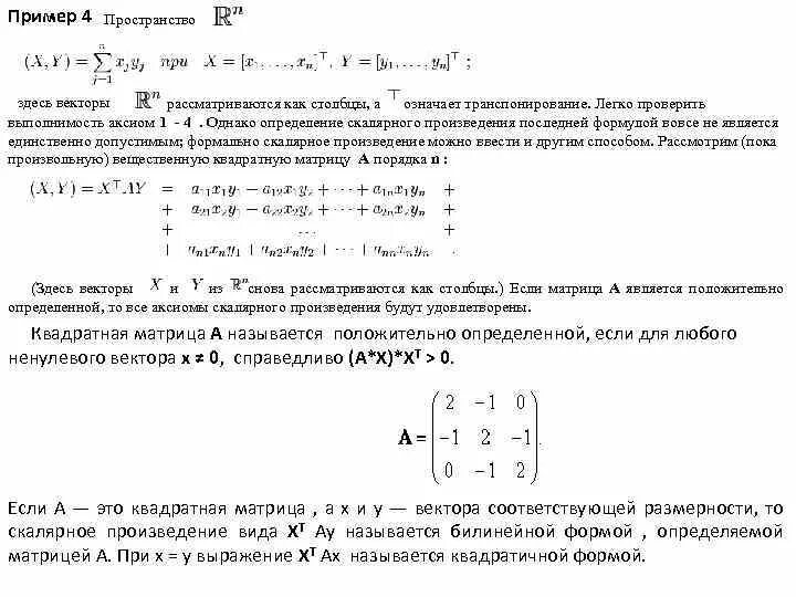
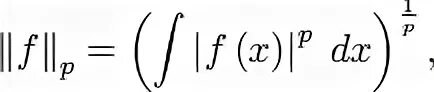
Линейное нормированное пространство