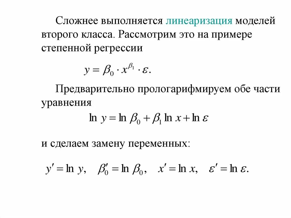
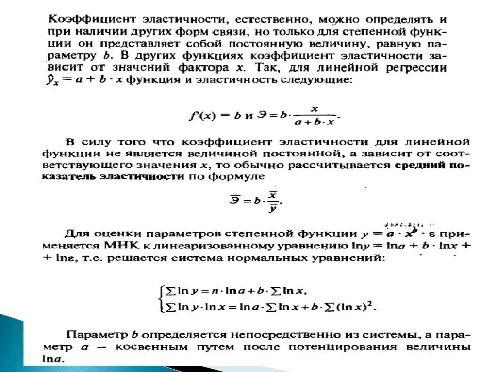
Линеаризация нелинейной регрессии