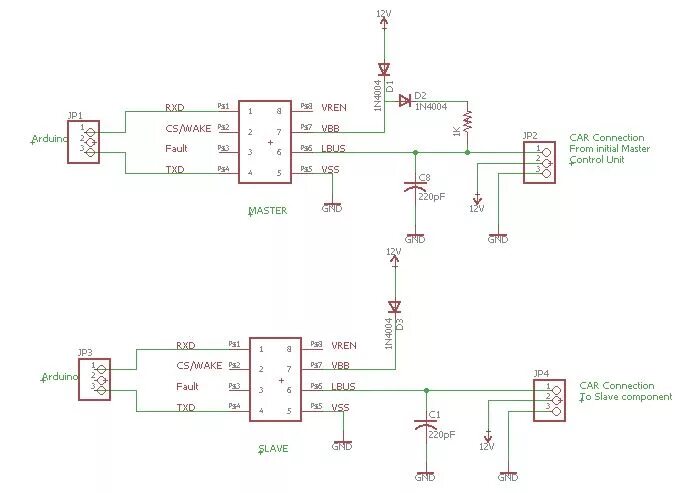
Lin сигнал