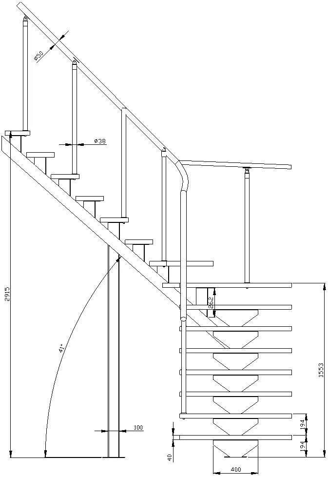
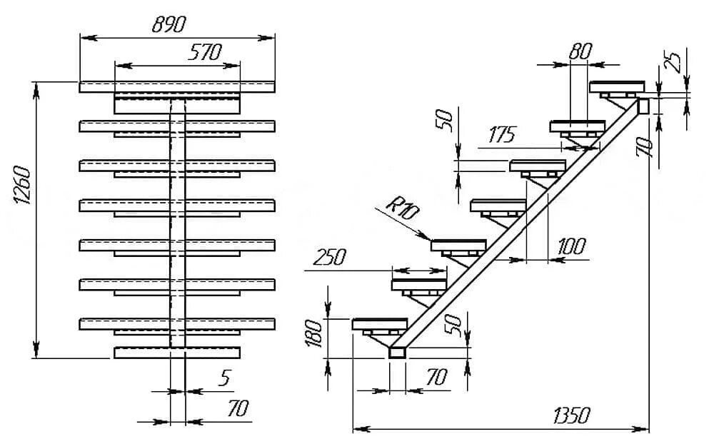
Лестница из профильной трубы своими руками чертежи