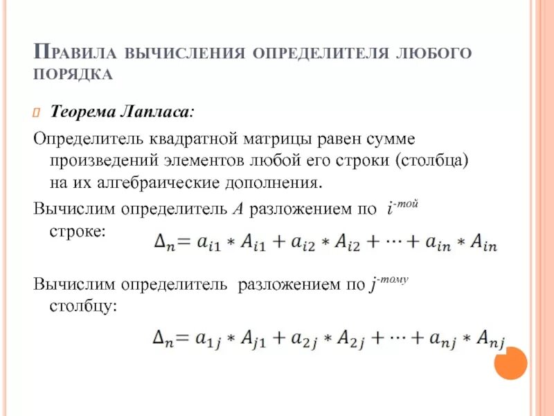
Лемма о фальшивом разложении определителя