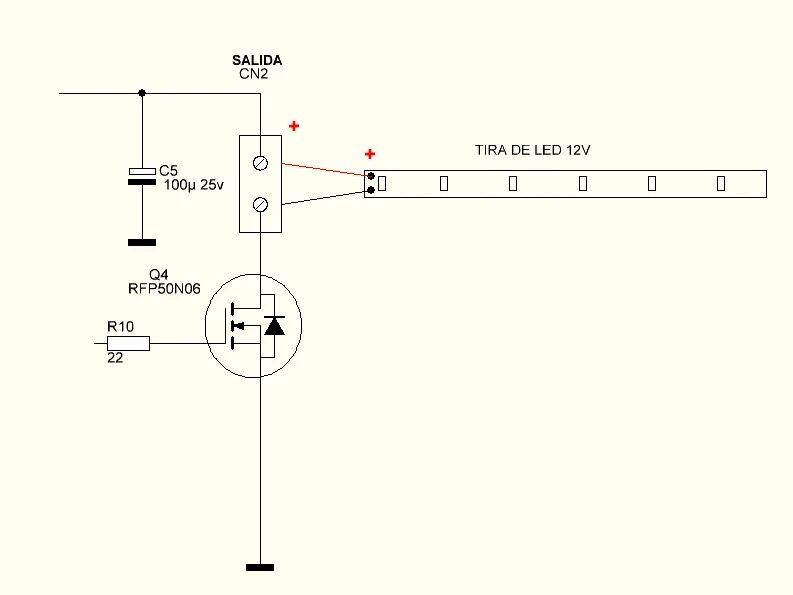
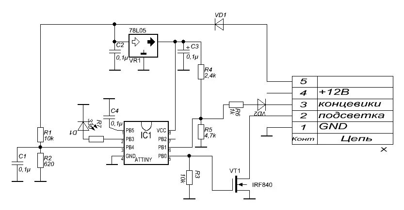
Led подсветка как включить