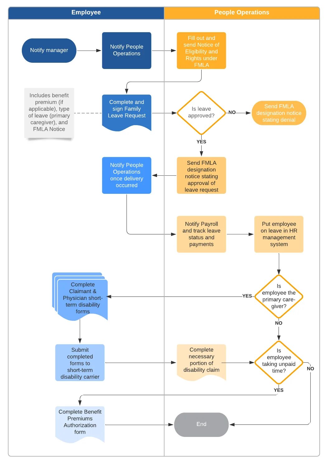
Leave the processing