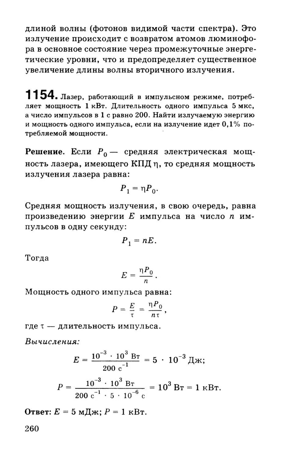
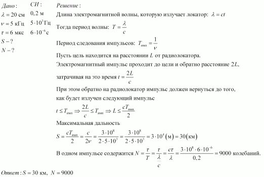
Лазер излучает в импульсе 10