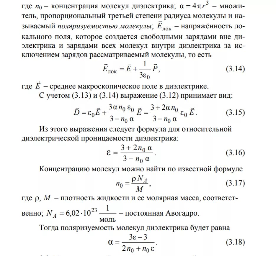
Лабораторная работа определение электрической емкости конденсатора 10