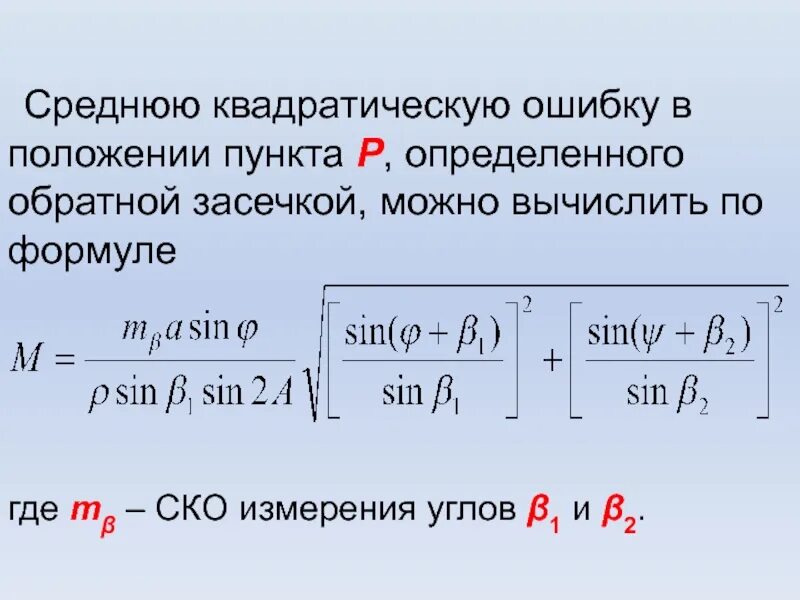
Квадратическая ошибка измерения