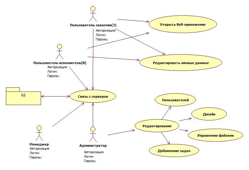
Курсовая работа веб приложения