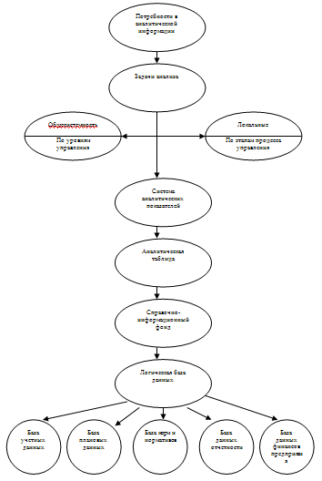
Курсовая работа на тему экономического анализа