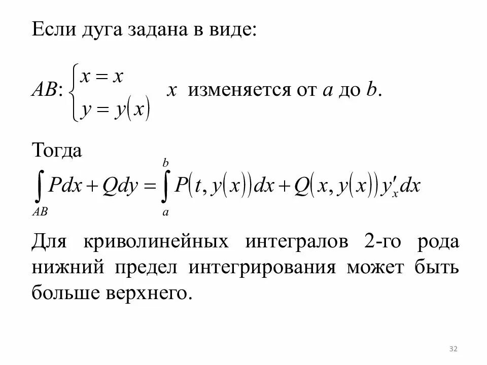
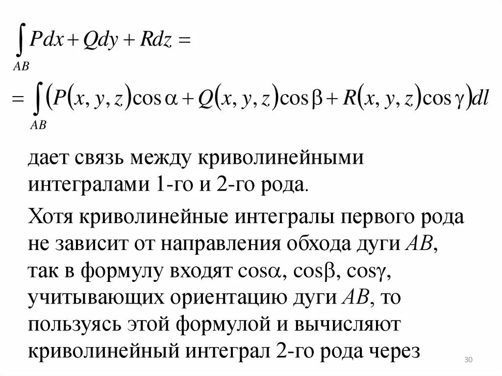
Криволинейные интегралы 1 и 2 рода